北京儿童医院谢正德教授团队在《Cell》杂志发表文章报道了B族肠道病毒通用受体并解析病毒利用“双受体系统”入侵的作用机制
2019-05-20 17:42:58
来源:感染与病毒研究室、科研处
浏览次数:
2019年5月16日,北京儿童医院谢正德教授团队与中国科学院微生物研究所高福团队、北京大学魏文胜团队在《Cell》(IF=31.39)发表题为“Human neonatal Fc receptor is the cellular uncoating receptor for Enterovirus B”的论文。中科院微生物研究所助理研究员赵欣,北京大学博士后张桂根,中国科学技术大学与中科院微生物研究所联合培养博士生刘升,首都医科大学附属北京儿童医院副研究员陈祥鹏为本文的并列第一作者;高福院士和北京大学魏文胜研究员,首都医科大学附属北京儿童医院谢正德研究员为论文共同通讯作者。
该合作研究团队利用CRISPR筛选技术,发现人类新生儿Fc受体(human neonatal Fc receptor, FcRn)是多个B族肠道病毒的通用脱衣壳受体,并通过解析病毒与其吸附受体(attachment receptor)和脱衣壳受体(uncoating receptor)在不同pH条件下复合物的原子/近原子水平高分辨率电镜结构,从分子水平揭示了“双受体系统”中两种受体的不同作用机制,系统地阐明了肠道病毒感染宿主细胞的入侵机制。本研究首次在近原子水平的病毒-受体复合物结构中捕捉到pocket factor释放的中间态;首次在分子水平清晰展示介导脂类分子转运口袋附近关键氨基酸的构象变化;并首次以原子/近原子水平高分辨率电镜结构,系统阐明了非囊膜病毒入侵过程中“双受体系统”的作用机制。细胞科学(CellPress)第一时间以“中国科学家取得B族肠道病毒致病机制研究重大进展”进行了报道。本研究在B族肠道病毒的致病研究和药物开发,非囊膜病毒的入侵机制研究方面均具有重要意义。
B族肠道病毒(Enterovirus B ,EV-B)属于小RNA病毒科(Picornaviridae),肠道病毒属(Enterovirus),包括埃可病毒(Echovirus)、柯萨奇病毒B、柯萨奇病毒A9、以及多个新发现的B族肠道病毒血清型。 B族肠道病毒感染是常见的新生儿期感染性疾病病因之一,可导致新生儿和青少年病毒性脑炎、脑膜炎、脑膜脑炎等疾病,部分病例留有严重后遗症,严重时可致命。B族肠道病毒还可导致急性驰缓性瘫痪(AFP)、非特异性皮疹、肝炎、肺炎、凝血障碍和手足口等疾病。2019年5月11日,南方医科大学顺德医院的严重医疗事故,就是由一种B族肠道病毒(埃可病毒11型)导致的医院感染事件,造成了5例患有新生儿肺炎等基础疾病的患儿死亡。在我国,埃可等B族肠道病毒长期以来是很大一部分儿童脑炎、脑膜炎病例的致病原,长期范围内在多个省份均有感染病例。此外,在世界范围的流行造成的公共卫生事件也均有报道。谢正德研究员团队先前对我国部分地区儿童病毒性脑炎脑膜炎的病毒病原体进行了研究(2017,BMC Infect Dis;2018,Pediatr Invest),曾报道了2015年埃可病毒18型感染在河北省引起儿童病毒性脑炎脑膜炎暴发(2017,Emerg Microbes Infect)。但在此前,埃可病毒等大多数B族肠道病毒的致病机制以及跨越血脑屏障机制尚不清楚,决定其感染细胞的关键受体尚未发现和报道,导致埃可病毒等B族肠道病毒无特异性药物,无疫苗,无用于药物疫苗研发的动物模型。
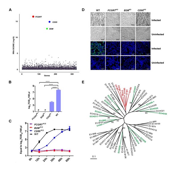
研究人员首先选取致病性较强的埃可病毒6型(Echo 6),通过CRISPR-Cas9膜蛋白基因组筛选技术,发现人类新生儿Fc受体是病毒入侵细胞的一个关键受体。新生儿Fc受体是由FCGRT基因表达的α链和β2-微球蛋白共同组成的异源二聚体,是一个重要的免疫因子,其主要功能包括从母体通过胎盘向胎儿转运保护性抗体、帮助新生儿从肠道吸收母乳中的抗体、以及在成人体内介导抗体“回收”等。该研究发现,这种对胎儿和婴幼儿起重要作用的免疫因子可以被B族肠道病毒“绑架”,作为其入侵宿主细胞的关键受体。研究人员同时还检测了B族肠道病毒各进化分支中具代表性的17个毒株(分属15个血清型)。研究发现,除柯萨奇病毒B4、B5之外,其余15个毒株均依赖于FcRn来完成其感染过程,其中包括致病性较强的柯萨奇病毒A9、埃可病毒6、9、11和30等。该研究揭示了FcRn是B族肠道病毒的一个通用受体。

FcRn是B族肠道病毒入侵的关键受体
与之前报道的埃可病毒表面吸附受体不同(如CD55等),FcRn是一个脱衣壳受体。当病毒颗粒与受体直接结合后,在受体和脂质膜的共同作用下,病毒完成了入侵细胞必须的脱衣壳过程,最后将遗传物质释放到宿主细胞内。

利用冷冻电镜技术,解析病毒入侵机制
为了进一步阐明病毒和受体的互作机制,研究人员利用冷冻电镜技术解析了Echo 6病毒,及Echo 6病毒与吸附受体CD55的复合物、脱衣壳受体FcRn的复合物,在不同pH条件下的原子/近原子水平高分辨率电镜结构(共7个电镜结构,2.9-3.8 Å)。结果表明:Echo 6及Echo 6-CD55的复合物在中性和酸性pH条件下均稳定;FcRn结合在正二十面体病毒表面由VP1蛋白形成的“峡谷”(Canyon)样结构部位;在酸性条件下,FcRn诱导病毒表面蛋白发生变构,使得峡谷内部维持病毒粒子稳定性的脂类分子(又称“口袋因子”,pocket factor)释放,从而起始脱衣壳和遗传物质释放过程。本研究首次在近原子水平的病毒-受体复合物结构中捕捉到pocket factor释放的中间态;首次在分子水平清晰展示介导脂类分子转运口袋附近关键氨基酸的构象变化;并首次以原子/近原子水平高分辨率电镜结构,系统阐明了非囊膜病毒入侵过程中“双受体系统”的作用机制。

埃可病毒等B族肠道病毒入侵机制
近年来,医院紧跟国家科技创新政策要求,着眼国家“十三五”重点研究领域,强化创新导向,营造医院浓厚的学术氛围和科研土壤。该研究成果载录于国外知名学术期刊,这是北京儿童医院积淀与创新发展的可喜成果。该研究成果将提升北京儿童医院在基础科学研究方面的学术地位和学术影响力,带动北京儿童医院科研人员的原始创新研究,促进基础和临床的良性合作。
感染与病毒研究室、科研处









.jpg)

.jpg)




