欢迎参加“2024中国过敏防治周-儿童过敏全程管理”活动!
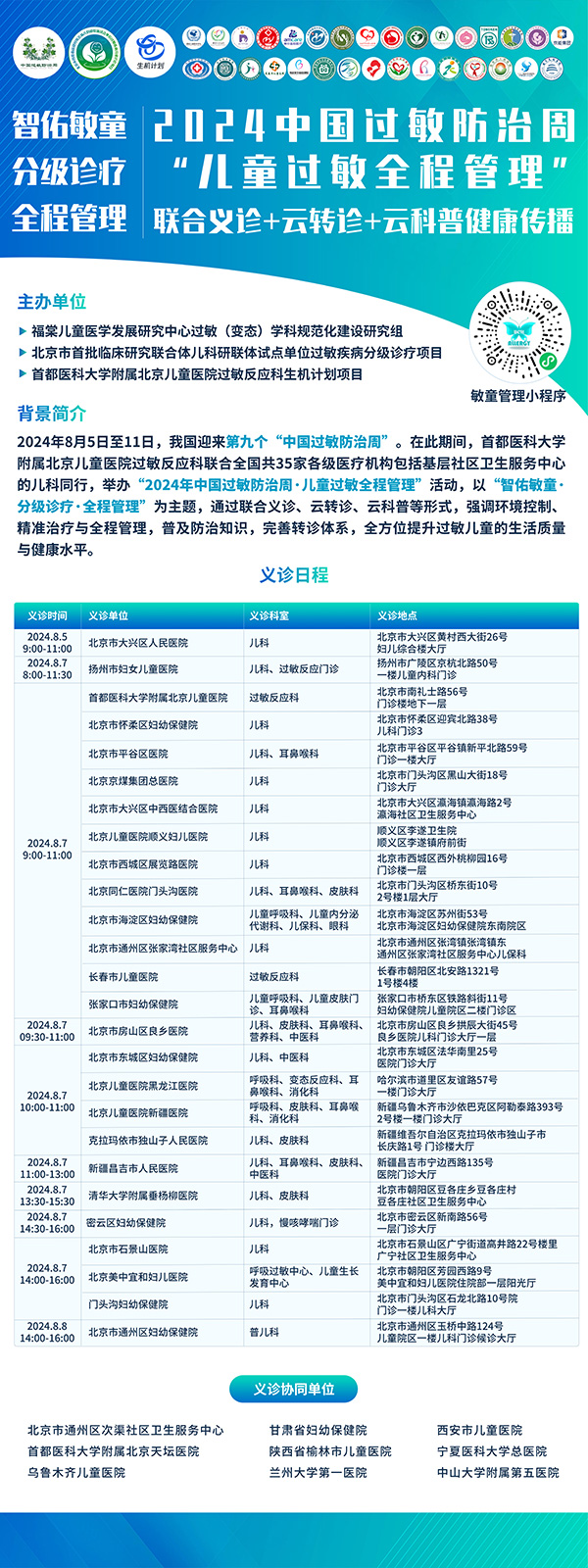
2024年8月5日至11日是我国第九个“中国过敏防治周”。在此期间,为积极响应2024年度过敏周主题“发展过敏专科,培养专科人才,深入基层医院,惠及过敏患者”,首都医科大学附属北京儿童医院过敏反应科联合全国共35家各级医疗机构包括基层社区卫生服务中心的儿科同行,举办“2024中国过敏防治周-儿童过敏全程管理”活动,以实际行动践行“对过敏患儿进行规范治疗管理和预防教育,对公众做好过敏宣传科普,对专科人才抓好梯队建设,对过敏学科持续做好建设和发展”。
本次活动以“智佑敏童·分级诊疗·全程管理”为主题,通过联合义诊、云转诊、云科普等形式,强调环境控制、精准治疗与全程管理,普及防治知识,完善转诊体系,全方位提升过敏儿童的生活质量与健康水平。以实际行动践行"对过敏患儿进行规范治疗管理和预防教育,对公众做好过敏宣传科普,对专科人才抓好梯队建设,对过敏学科持续做好建设和发展"。
● 活动一、公益直播,科普讲座

● 活动二 联合义诊

上一篇: 揭秘肺功能检查:呼吸背后的科学









.jpg)

.jpg)




